花生联盟新人7天发圈教程(上)
联盟讲师 2019-10-28 15:34

很多新人刚刚加入的时候我们往常的操作就是让粉丝开始发圈,建群,其实建群之前我们的课程已经分享过很多次了,但是朋友圈但是大家并没有做的很好,甚至有的时候发圈之后会被别人屏蔽,拉黑,其实并不是发圈不行,而是内容不行!
我给大家看下大家最常见朋友圈,也是大家最喜欢的朋友圈!看下是不是和你们一样的!




很多时候我们的新人加入花生联盟想要赚钱,但是他们又不知道怎么发朋友圈让自己的朋友圈用户接受花生联盟,我们就让粉丝疯狂的刷商品,其实做任何事情都是要有铺垫和循序渐进的!俗话说的好,唯有套路得人心,不管是谈判交易的时候,还是说谈恋爱的时候,其实大家都是在玩套路,就像渣男都很受欢迎,是一个概念的!所以我们的朋友圈也是需要循序渐进,需要套路的!
那我们这边整理了一个新人7天的发圈教程,大家可以根据自己的实际情况去按教程操作。
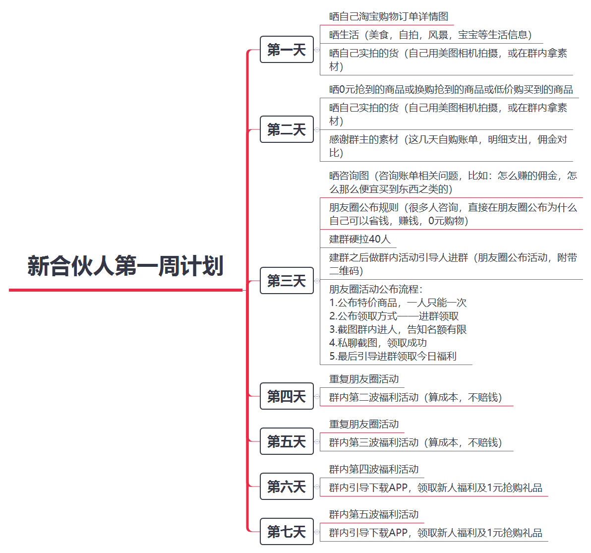
第一天
晒淘宝购物订单详情图
⬇⬇⬇案例(可用自己在花生联盟优惠券下的优惠单商品详情页图,文案要从内心角度出发,不要引导关于优惠券这类的敏感词语)
今天逛街看到有小姐姐带这个帽子,搜了好久看到的同款,果断入手买了,不知道我带上去好不好看,好纠结

目的:从自己下单引导大家关注,并且是自购出发,没有提及任何关于优惠券的信息,让别人都可以参与互动,不会发圈之后很尴尬,也是为了以后做花生联盟做铺垫
晒生活
自拍,风景图,游玩的照片,美食这些都可以,增加朋友圈互动
⬇⬇⬇案例

目的:日常的生活朋友圈照常发,构建你自己的人物形象,同时增加朋友圈互动。接下去的每一天都要坚持发生活相关的朋友圈,没有生活气息的朋友圈别人也会逐渐不关注的。让你的朋友圈人性化
晒实拍的货
实拍的货/快递堆图
⬇⬇⬇案例
之前买的面膜收到了,今天赶紧试了下
你们看我的贴膜技术怎么样啊?
个人感觉这个精华真的好多
希望这个夏天可以不要黑下去了

目的:选择和自己生活相关的商品,可以是自己实际买的,也可以是买家秀里面找一些不错的好看的实拍图,但是一定要符合你会买的商品,目的就是引起大家的关注,并且和你产生互动,甚至有人会问你,这个面膜怎么样之类的,当别人回答互动的时候,你的目的就达到了
第二天
晒0元或者低价单
⬇⬇⬇案例
这个群主绝对疯了哈哈哈
天天让我抢0元的商品
反正不要钱,不要白不要




目的:让别人看到你可以0元买到很多东西,引起对方的好奇心,并且在文案这里你成功的铺垫了是群主的动作,这样证明你是消费者而不是分享者,不会让大家觉得你是分享者而增加对方的反感,也是为了下一步自己的引流做铺垫
晒实拍的货
⬇⬇⬇案例
这几天买了很多东西
给你们看下我这个败家娘们儿都干了什么
活生生的吃货啊
不过没有花多少钱,不到50元感觉不错哟






目的:继续晒实拍验货,展示物超所值的商品很多,可选择性大,商品最好选择那种你朋友圈人群会购买的,这样才能触动他们购买的心理。图片一定要美化,没有实拍图就去买家评论里面去找,一定要找后面的照片,图片自己拍的话必须要用美图相机拍或原相机加滤镜,建议:B612,美图秀秀,轻颜相机。文案突出自己败家但是没有花多少钱,为后面做铺垫
感谢群主
从来不做账单的我今天做了账单
发现最近确实花了很多钱
但是自己确实也赚了不少钱
还是要感谢群主,不然我也是高价购买的
以后就跟着你混了,哈哈

目的:经过前期的一些铺垫之后,我们就可以隐晦地推出我们主角花生联盟(通过群主引导)整理一份你最近的账单,最近你赚的钱,最近你省的钱,以一份账单的格式展现。不一定要用手写的,现在有些手机账单也很好用,主要就是要把你通过花生联盟省的钱和赚的钱展现出来。邀请码这些都不要写,这条朋友圈只是为了展现。朋友圈有人询问也最好是通过私聊的方式,不要在朋友圈直接回复。
第三天
晒咨询图
昨天发了朋友圈
好多人来问我怎么可以买的时候还赚钱
是不是真的
有些回复不过来了
我一会直接发朋友圈给大家解释一下


目的:展现这样的截图是为了表明这不是我想要推广,因为有很多人来咨询,大家都很需要这样,我是为了让有这样需求的人获得福利才说的,把自己的定位定在帮助别人而不是求别人去下载的身份。我们推广APP不是为了赚钱,是为了让更多人能够和我一样获得福利。
公布花生联盟的存在
不一一回复了
我的小姐姐们,你们想购物赚钱
直接扫描二维码成为花生联盟粉丝就ok
不用交钱!不用押金!
只需要用手机号注册就可以了
我就是在这个软件买东西赚钱的
目的:正式推出花生联盟,介绍花生联盟,让你朋友圈感兴趣的了解花生联盟,对花生联盟的用途有一个了解,对花生联盟有一个基本的认识。
通过以上一系列动作,我们的朋友圈用户已经对花生联盟有一个基本的认识了,在接下去的步骤,我们会通过朋友圈活动拉群裂变我们的第一批种子用户。
你们要是有新的粉丝加入就不要再去催促他们去朋友圈发单了,我们一定要循序渐进,让你的朋友圈接受花生联盟的存在之后再去做推广,而不是贸贸然的在疯狂推商品。
前三天的步骤学会了吗?学会的话抓紧教你代理实操起来,再好的方法论也需要实践才能出效果。